首页 > 政策法规 > 地方法规 > 浏览文章

红河州河口瑶族自治县城市建筑垃圾管理办法(试行)

时间:2025年10月15日信息来源:红河州河口县人民政府 点击:

关于印发河口瑶族自治县城市建筑垃圾管理办法(试行)的通知

河政办规〔2025〕2号

各乡镇人民政府,县直各委、办、局:

  《河口瑶族自治县城市建筑垃圾管理办法(试行)》已经县人民政府同意,现印发给你们,请认真贯彻执行。

2025年5月22日

  (此件公开发布)

河口瑶族自治县城市建筑垃圾管理办法(试行)

第一章 总 则

  第一条 为加强城市建筑垃圾全过程管理,保护和改善生态环境,全面推进美丽河口建设,根据《中华人民共和国固体废物污染环境防治法》《云南省固体废物污染环境防治条例》《城市建筑垃圾管理规定》《云南省建筑垃圾管理办法(试行)》等规定,结合河口瑶族自治县(以下简称“河口县”)实际,制定本办法。

  第二条 本办法适用于河口县城市总体规划确定的城市规划区范围内(城市建成区和因城市建设发展需要实行规划控制的区域)建筑垃圾的产生、收集、贮存、运输、利用、处置及相关监督管理等活动。

  第三条 本办法所称建筑垃圾,是指建设单位、施工单位新建、改建、扩建和拆除各类建(构)筑物、管网等,以及居民装饰装修房屋过程中产生的弃土、弃料和其他固体废物。

  主要包括工程渣土(弃土)、工程泥浆、工程垃圾、拆除垃圾、装修垃圾等五类,不包括经检验、鉴定为危险废物的建筑垃圾。

  第四条 建筑垃圾处置应遵循减量化、资源化、无害化和“污染担责”原则,建立健全统筹规划、属地负责、政府主导、社会参与、分类处置、全程监管的管理体系。

  第五条 住房城乡建设(综合行政执法)部门是建筑垃圾管理的主管部门,负责全县建筑垃圾总体的监督、管理、组织、协调和指导工作;负责房屋市政基础设施工程建筑垃圾的管理工作,监督建筑工地扬尘防治措施执行情况;牵头推进建筑垃圾资源化综合利用,起草编制建筑垃圾污染防治专项规划,建设建筑垃圾资源化利用和处置设施;依法查处违规倾倒、清运、中转、处置建筑垃圾的行为。

  生态环境部门负责建筑垃圾环境污染防治的监督管理。

  交通运输部门负责交通工程建筑垃圾的管理工作,对从事建筑垃圾运输的道路运输经营企业、车辆及从业人员的道路运输资质进行审核与管理,依法查处违反道路运输法律法规的行为。

  水务部门负责水利工程建筑垃圾的管理工作。

  发展改革部门负责指导建筑垃圾资源化利用项目立项,配合主管部门争取上级资金支持建筑垃圾资源化利用项目建设及设施设备以旧换新。

  工业和信息化部门负责配合制定、落实利用建筑垃圾可再生建材的政策,引导建筑垃圾资源化利用行业规范健康发展。

  公安部门负责建筑垃圾运输车辆道路通行管理,依法查处违反道路交通安全法律法规的行为。

  自然资源部门负责建筑垃圾处置场所和资源化利用项目的规划、用地手续审批。

  林草部门负责建筑垃圾处置场所和资源化利用项目的林地手续审批、林地保护利用。

  农业农村部门负责指导工程渣土在农业农村领域内的可再生综合开发利用。

  市场监督部门负责依法查处价格违法行为,维护市场秩序。

  财政部门负责保障开展建筑垃圾处理处置工作经费,指导落实财税优惠政策。

  乡(镇)人民政府按照各自的职责,做好本辖区内建筑垃圾的日常管理,指导社区协助做好相关工作。

  第六条 住房城乡建设(综合行政执法)部门应当建立互联共享的建筑垃圾信息化管理平台,及时向社会公布经核准在册的建筑垃圾运输单位名录、填埋(消纳)单位名录以及与建筑垃圾相关的行政执法信息。

  生态环境、交通运输、水务、公安、自然资源等部门以及乡(镇)人民政府应当按照各自职责及时掌握并向住房城乡建设(综合行政执法)部门提供相关信息,促进建筑垃圾全过程管控和流向追溯。

第二章 源头管控

  第七条 住房城乡建设(综合行政执法)部门应当会同有关部门完善建筑垃圾减量政策措施,积极推广绿色设计、绿色建材选用、绿色施工和新型建造方式,及时发布建筑垃圾资源化利用产品工程造价信息,鼓励政府投资的公共建筑、建筑节能与绿色建筑示范性工程、城市基础设施建设等项目优先采用建筑垃圾资源化利用产品,应用情况作为绿色建筑、绿色施工的评价内容。

  第八条 建设单位应当履行建筑垃圾减量化首要责任,将建筑垃圾减量化目标和措施纳入招标文件和合同文本,将建筑垃圾减量化措施费纳入工程概算、预算,并监督设计、施工、监理单位落实,积极采用工业化、信息化新型建造方式和工程总承包、全过程工程咨询等组织模式,从源头构建房屋市政工程建筑垃圾减量化的项目管理体系。

  施工单位应当明确施工现场建筑垃圾减量化目标和具体措施,降低建筑材料损耗率,减少建筑垃圾产生;在施工现场公示建筑垃圾的产生量与种类、清运时间、最终去向等信息,接受社会监督。

  第九条 产生建筑垃圾的建设单位或施工单位应当在工程项目开工前,完成建筑垃圾处理方案备案。

  住房城乡建设(综合行政执法)、交通运输、水务等部门负责督促指导本行业工程项目建筑垃圾处理方案编制和备案工作。建筑垃圾处理方案应当包括以下内容:

  (一)工程施工单位基本信息、工程概况;

  (二)建筑垃圾产生总量、种类,各类别产生量;

  (三)源头减量、分类收集、就地利用、排放控制、污染防治、突发应急等措施和责任人;

  (四)就地利用的建筑垃圾种类、数量,需要外运的建筑垃圾种类、数量和时间、处置场所等内容。

  备案后,因上述内容发生变化,需调整处理方案的,申请备案单位应当及时调整内容进行变更备案。

  第十条 建设单位、施工单位应当确保产生建筑垃圾的施工场地符合下列规定:

  (一)周围应设置不低于1.8米的围挡设施,进行封闭施工;

  (二)工地进出口道路进行硬化处理、设置洗车槽、车辆冲洗设备和沉淀池并有效使用,保持出入口清洁;

  (三)工地应当装备喷淋除尘等设施并设置立体式遮挡尘土的防护设施;

  (四)设置建筑垃圾专用堆放场地,并及时清运;粉尘逸散性的工程材料、砂石、土方或废弃物应当集中堆放,并采取覆盖防尘布网或定期洒水降尘的扬尘防范措施;

  (五)确保运输车辆装载后符合密闭要求、车身必须冲洗干净,禁止车厢未密闭、未冲洗干净的车辆驶离工地;

  (六)法律、法规、规定的其他要求。

  第十一条 建设单位、施工单位应当建立建筑垃圾分类收集与贮存管理制度,实行分类贮存、运输、消纳和利用,建立建筑垃圾管理台账,实时统计并监控建筑垃圾产生量,及时采取针对性措施降低建筑垃圾产生量。相关标准按照《施工现场建筑垃圾减量化指导手册(试行)》《施工现场建筑垃圾减量化技术标准》等实施。

  第十二条 本县实行装饰装修垃圾管理责任区、责任人制度。实施物业管理的区域,由物业服务企业负责;不具备设置条件或者未实施物业管理的区域,由所在乡(镇)人民政府负责。

  装饰装修垃圾管理责任人应当遵守下列规定:

  (一)明确管理责任区内装饰装修垃圾投放规范,在不影响市容环境卫生、道路畅通的情况下设置装饰装修垃圾临时存放设施、场所,督促装饰装修垃圾产生单位和个人按照规范投放,劝阻、制止违法投放行为;

  (二)保持装饰装修垃圾临时存放点整洁,防止扬尘污染;

  (三)委托取得核准的运输单位和填埋(消纳)场所处理装饰装修垃圾;

  (四)法律、法规、规定的其他要求。

  第十三条 装饰装修垃圾产生单位和个人应当遵守下列规定:

  (一)装饰装修前填报《房屋装饰装修垃圾处置备案表》,向管理责任人报告装饰装修时间、地点、规模等信息,并缴纳清运、处置费用;

  (二)将装饰装修垃圾打包袋装收集,及时堆放到管理责任人确定的临时存放点;

  (三)法律、法规、规定的其他要求。

  第十四条 任何单位和个人不得将建筑垃圾混入生活垃圾,不得将危险废物混入建筑垃圾,不得随意倾倒、抛撒或者堆放建筑垃圾。

第三章 处置运输

  第十五条 产生建筑垃圾的建设单位或施工单位应当在工程项目开工前,应当向住房城乡建设(综合行政执法)部门申请办理建筑垃圾产生核准。申请建筑垃圾产生核准应具备以下条件:

  (一)书面申请,包括建筑垃圾产生种类、数量及周期;

  (二)与运输单位签订的合同,并明确运输单位的运输时间、路线和处置地点。

  核准后,上述内容发生改变的,应及时向住房城乡建设(综合行政执法)部门提出变更申请,并保持与备案的建筑垃圾处理方案填报信息一致。

  第十六条 产生建筑垃圾的建设单位或施工单位未经核准不得擅自处置建筑垃圾,不得超出核准范围处置建筑垃圾。

  第十七条 在河口县城市规划区内从事建筑垃圾运输的单位,应当向住房城乡建设(综合行政执法)部门申请办理建筑垃圾运输核准。符合条件的运输单位可依法平等进入建筑垃圾运输市场,并纳入建筑垃圾运输单位名录。

  个人车辆不得申请办理运输核准,企业车辆不得以个人名义申请办理运输核准。个人车辆承接建筑垃圾运输业务,需要和运输企业签订服务业务,由该企业负责申请办理核准。企业申请办理核准时包含非本企业车辆时,企业需出具和个体车辆签署的协议,并向住房城乡建设(综合行政执法)部门备案。

  任何单位和个人不得将建筑垃圾交给个人或者未经核准从事建筑垃圾运输的单位运输。取得建筑垃圾运输核准的单位,不得涂改、倒卖、出租、出借或以其他方式非法转让核准文件。

  第十八条 申请建筑垃圾运输核准应具备以下条件:

  (一)具有合法的道路运输经营许可证、车辆行驶证;

  (二)具有健全的运输车辆运营、安全、质量、保养、行政管理制度并得到有效执行;

  (三)运输车辆具备全密闭运输机械装置或密闭苫盖装置、安装行驶及装卸记录仪和相应的建筑垃圾分类运输设备。

  第十九条 建筑垃圾运输车辆发生买卖、报废或转入其他运输企业的,建筑垃圾运输单位需向住房城乡建设(综合行政执法)部门提出变更或注销申请。

  第二十条 运输建筑垃圾应当遵守下列规定:

  (一)保证车辆卫星定位、行驶及装卸记录等电子信息设备正常、规范使用;

  (二)不得擅自改装建筑垃圾密闭化运输车辆;

  (三)运输工具容貌整洁、标志齐全,车厢、集装箱、车辆底盘、车轮无大块泥沙等附着物,采用机械密闭装置;

  (四)不得擅自倾倒、沿途泄漏、遗撒建筑垃圾;

  (五)承运经批准处置的建筑垃圾;

  (六)将建筑垃圾运输至经批准的填埋(消纳)场所;

  (七)运输车辆随车携带建筑垃圾处置核准文件;

  (八)按照规定的时间和路线运输;

  (九)服从住房城乡建设(综合行政执法)、交通运输、公安等部门的依法检查。

  (十)法律、法规、规定的其他要求。

  建筑垃圾运输单位对建筑垃圾运输过程进行随线动态管理,做好处理建筑垃圾抛洒、遗漏等应急措施的准备。

第四章 消纳利用

  第二十一条 住房城乡建设(综合行政执法)部门会同自然资源、生态环境、发改等部门编制县域市政环卫设施专项规划时,应当将建筑垃圾填埋(消纳)场所建设作为专项规划的重要内容,明确设施布点、处置规模和用地面积等,纳入县域国土空间规划,并组织实施。

  第二十二条 新建建筑垃圾填埋(消纳)场所的单位,应当在国土空间规划建设用地范围内按照建设项目管理模式进行审批监管,并向住房城乡建设(综合行政执法)部门申请办理建筑垃圾处置核准。申请建筑垃圾处置核准应具备以下条件:

  (一)具有土地用途证明;

  (二)具有消纳场的场地平面图、进场路线图,有相应的摊铺、碾压、除尘、照明等机械和设备,有排水、消防等设施,有健全的环境卫生和安全管理制度并得到有效执行;

  (三)具有建筑垃圾分类处置的方案和对废混凝土、金属、木材等回收利用的方案。

  取得建筑垃圾处置核准的单位,其经营主体、法定代表人、注册地址、建筑垃圾处置种类等发生变化的,应及时向住房城乡建设(综合行政执法)部门提出变更申请。

  第二十三条 与工程项目配套建设的填埋(消纳)场所,纳入建设工程管理范畴,由住房城乡建设(综合行政执法)、交通运输、水务等有关部门按照职责分工负责监督管理。

  第二十四条 建筑垃圾填埋(消纳)场所的生产处置活动,应当遵守以下规定:

  (一)受纳经核准确定的建筑垃圾种类,依据建筑垃圾处置核准的施工工艺处置建筑垃圾;

  (二)在作业区域内按照设计方案、相关技术标准堆填、堆放建筑垃圾,不得超高超量;

  (三)记录并保存受纳建筑垃圾的来源、种类、数量、去向、出入车辆等信息;

  (四)对出场车辆进行清洁冲洗,防止车轮带泥、车体挂泥车辆出场;

  (五)采取扬尘污染防控措施,保持出入口、通行道路以及附属设施等周边环境整洁;

  (六)制定安全管理制度,落实环境保护和生产安全主体责任;

  (七)不得受纳生活垃圾、工业固体废物、农业固体废物和有毒有害垃圾;

  (八)法律、法规、规定的其他要求。

  第二十五条 对具备综合利用条件的建筑垃圾填埋(消纳)场所,应尽可能把工程渣土、工程垃圾、拆除垃圾等进行分类分区堆放,为今后的开发利用储备资源。

  第二十六条 建筑垃圾应当根据不同的物料特性进行处理处置,确实无法利用的应当进行规范填埋处置:

  工程渣土优先用于土方平衡、矿山修复、路基回填或者砖瓦制品生产等,或者贮存在填埋(消纳)场所。

  工程泥浆脱水干化后,可参照工程渣土进行处理,脱水处理产生的尾水应当净化处理后排放。

  工程垃圾可用于生产再生骨料、砌块、墙体材料、道路材料等产品。

  拆除垃圾、装修垃圾主要用于生产再生骨料、砌块、墙体材料、道路材料等产品,纸片、布料、木屑等可燃轻物质可通过垃圾焚烧厂协同处置,废金属、木材、塑料、纸张、玻璃、橡胶等宜交由有关专业企业作为原料直接利用或再生利用。

  第二十七条 建筑垃圾填埋(消纳)场所达到设计容量无法继续填埋(消纳)的,经营单位应当在停止填埋(消纳)三十日前书面报告住房城乡建设(综合行政执法)部门。

  建筑垃圾填埋(消纳)场所停止填埋(消纳)后,经营单位应当按照建筑垃圾处理技术标准组织开展治理、评估,达到安全稳定要求后进行生态修复。

  第二十八条 建筑垃圾处置收费实行市场调节价,产生建筑垃圾的单位和个人应当按照本办法有关规定承担运输、处置费用。处置单位应当做好收费公示,自觉接受社会和市场监督部门的价格监督。

第五章 监督管理

  第二十九条 住房城乡建设(综合行政执法)、交通运输、水务、自然资源、林草等部门以及乡(镇)人民政府应全面排查、评估存量建筑垃圾情况,对占用耕地和永久基本农田保护红线、生态保护红线、自然保护区和地质灾害风险区的临时贮存场所,及时将建筑垃圾有序转移至建筑垃圾填埋(消纳)场所。

  对存在环境隐患或造成环境污染的临时贮存场所要进行污染防控和治理。无法原位防控和治理的,将建筑垃圾有序转移至建筑垃圾填埋(消纳)场所。暂时无法转移的,应完善整治方案,明确完成时限,强化监测和管控措施,确保安全稳定。

  第三十条 住房城乡建设(综合行政执法)、交通运输、公安、生态环境、自然资源、水务等部门以及乡(镇)人民政府应当建立健全多部门协同监管和联合执法工作机制,加强对建筑垃圾处理、水土保持等相关方案落实情况的监督检查,及时发现、制止和查处违法违规行为。

  对妨碍与阻挠工作人员依法执行公务的,由公安部门依照《中华人民共和国治安管理处罚法》予以处罚;情节严重构成犯罪的,依法追究刑事责任。

  第三十一条 住房城乡建设(综合行政执法)部门应当会同交通运输和公安交警等部门按照各自职能对建筑垃圾的运输时间、运输线路、核定载重等实施监督管理,对建筑垃圾产生、收集、贮存、运输、利用、处置全过程实行联单管理,逐步推行电子联单管理。

  联单内容包括产生单位、产生地址、建筑垃圾类别及数量、运输单位、运输工具、驾驶员、行驶路线、运输时间、消纳单位、消纳方式和产生、运输、消纳核准等信息,自运输车辆离开产生单位时开始运转,到达预定消纳单位时结束。

  产生单位、运输单位和消纳单位应当分别指定工作人员在各自负责环节进行联单信息的核对、确认。

  第三十二条 任何单位和个人可通过“12345政府服务热线”等有关途径对涉及建筑垃圾的违法行为进行投诉、举报。住房城乡建设(综合行政执法)部门应当依法处理,并将处理结果告知投诉人、举报人,不得泄露投诉人、举报人信息。

  社区应加强建筑垃圾源头减量、规范处置、综合利用的公益宣传,鼓励将建筑垃圾源头减量和规范处置纳入小区居民公约,对违反建筑垃圾管理的行为进行舆论监督和社会监督。

  第三十三条 违反本办法相关规定的,由住房城乡建设(综合行政执法)、交通运输、公安、生态环境、自然资源、水务等部门以及乡(镇)人民政府在各自的职责范围内依照有关法律、法规、规章的规定予以处理,并将有关不良信用信息推送至云南省信用信息共享平台。

  第三十四条 国家机关及其工作人员违反本办法规定,滥用职权、玩忽职守、徇私舞弊或者贪污受贿的,由有权机关责令改正,对部门给予通报批评,对直接负责的主管人员和其他直接责任人员依法依规给予处分;构成犯罪的,依法追究刑事责任。

第六章 附 则

  第三十五条 本规定中下列用语的含义:

  (一)工程渣土,是指各类建筑物、构筑物、管网等基础开挖过程中产生的弃土。

  (二)工程泥浆,是指钻孔桩基施工、地下连续墙施工、泥水盾构施工、水平定向钻及泥水顶管等施工产生的泥浆。

  (三)工程垃圾,是指各类建筑物、构筑物等建设过程中产生的弃料。

  (四)拆除垃圾,是指各类建筑物、构筑物等拆除过程中产生的弃料。

  (五)装修垃圾,是指装饰装修房屋过程中产生的废弃物。

  第三十六条 乡(镇)人民政府根据行政职权,结合本地实际,可参照本办法的有关规定对城市规划区以外行政区域的建筑垃圾处置实施管理。

  第三十七条 本办法由河口县住房和城乡建设局(综合行政执法局)负责解释。

  第三十八条 本办法自公布之日起30日后施行,有效期3年。

  附件:1.工程项目建筑垃圾处理流程图

     2.居民房屋装饰装修垃圾处置流程图

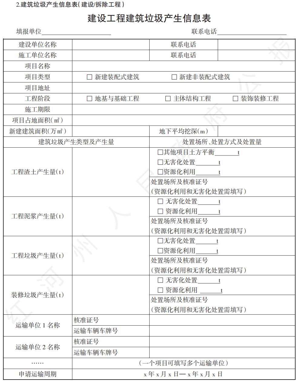
     3.建筑垃圾处理方案备案表

     4.房屋装饰装修垃圾处置备案表

     5.建筑垃圾纸质转移联单

     6.城市建筑垃圾处置核准证(产生)

     7.城市建筑垃圾处置核准证(运输)

     8.城市建筑垃圾处置核准证(处置)

     9.城市建筑垃圾处置核准证申领材料参考模板

红河州河口瑶族自治县城市建筑垃圾管理办法(试行)

红河州河口瑶族自治县城市建筑垃圾管理办法(试行)

红河州河口瑶族自治县城市建筑垃圾管理办法(试行)
红河州河口瑶族自治县城市建筑垃圾管理办法(试行)
红河州河口瑶族自治县城市建筑垃圾管理办法(试行)
红河州河口瑶族自治县城市建筑垃圾管理办法(试行)
红河州河口瑶族自治县城市建筑垃圾管理办法(试行)
红河州河口瑶族自治县城市建筑垃圾管理办法(试行)
红河州河口瑶族自治县城市建筑垃圾管理办法(试行)
红河州河口瑶族自治县城市建筑垃圾管理办法(试行)
红河州河口瑶族自治县城市建筑垃圾管理办法(试行)
红河州河口瑶族自治县城市建筑垃圾管理办法(试行)
红河州河口瑶族自治县城市建筑垃圾管理办法(试行)
红河州河口瑶族自治县城市建筑垃圾管理办法(试行)
红河州河口瑶族自治县城市建筑垃圾管理办法(试行)
红河州河口瑶族自治县城市建筑垃圾管理办法(试行)
红河州河口瑶族自治县城市建筑垃圾管理办法(试行)
红河州河口瑶族自治县城市建筑垃圾管理办法(试行)
红河州河口瑶族自治县城市建筑垃圾管理办法(试行)
红河州河口瑶族自治县城市建筑垃圾管理办法(试行)
红河州河口瑶族自治县城市建筑垃圾管理办法(试行)
红河州河口瑶族自治县城市建筑垃圾管理办法(试行)
红河州河口瑶族自治县城市建筑垃圾管理办法(试行)

(作者:admin 编辑:admin)
延伸阅读:
网友评论